US-Detektor
(Fledermausdetektor)
zurueck


DSC_7888a

Der Titel ist etwas verwirrend. Es handelt sich hier nicht, wie man vielleicht meinen könnte, um ein Gerät zum Aufspüren von NSA-Beamten, die unsere Mails lesen wollen, sondern um eine Schaltung die  Ultraschallquellen im Frequenzbereich von ca. 40 kHz hörbar macht. Der Franzis-Verlag hat vor kurzem einen [1] Bausatz von Burghard Kainka herausgebracht, der eben dies leistet. Dies hier ist eine geringfügig preisgünstigere Variante, die jedoch ohne SMD- Bausteine auskommt und damit, wie ich finde, einen höheren Bastelspass bietet. Die Schaltung basiert auf einen Bauvorschlag des [2]  Schulbiologiezentrum Hannover, hat aber einen vereinfachten Vorverstärker, der trotzdem hinreichend empfindlich ist.

131020aa-005aZur Schaltung: 
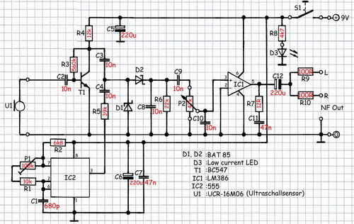
Der Transistor T1 verstärkt die eingehenden Ultraschallsignale, die der Ultraschallsensor U1 liefert. Über C3 gelangt das so verstärkte Signal an den Diodenmischer. Weiterhin schickt der, als Oszillator geschaltete, Bausstein NE555 ein 38 kHz- Recht- ecksignal über C4 an den Diodenmischer. Hinter dem Mischer er- halten wir nun ein Frequenzgemisch  bestehend aus dem Eingangs- signal, der Oszillatorfrequenz, der  Summe und die Differenz dieser beiden Frequenzen. Für die  hohen Frequenzen (Eingang und Oszillator, sowie deren Summe) stellt C10 fast einen Kurzschluss dar (ca. 400 Ohm bei 40 kHz), so dass quasi nur noch die heruntergemischte niederfrequente Differenzfrequenz, in ausreichender Höhe,  an den Endverstärker IC1, ein LM386, gelangt. Über C12 und die Widerstände R9 und R10 wird das verstärkte Signal ausgekoppelt und kann über einen handelsüblichen In-Ear-Stereo-Kopfhörer  oder einen weiteren Leistungsverstärker abgehört werden. Die folgenden Oszillogramme verdeutlichen die Wirkungsweise, Das Eingangssignal stammt von einem Funktions- generator und hat eine Frequenz von 40 kHz.

131021aa-001a

Die Platine:
Die Schaltung wurde auf eine Lochrasterplatine (ohne Kupferbeschichtung) aufgebaut. Die Komponenten sind durch (Anschluss)drähte131020aa-006a miteinander verbunden. Dadurch erhält man eine niedrige  parasitäre Kapazität. Die Gefahr, dass die Schaltung zu schwingen beginnt ist damit auf ein Minimum reduziert. Um den Einfluss des Oszillators auf den Eingang klein zu halten platzierte ich das IC2 soweit als möglich von dem Eingangs-
DSC_7893.jpgtransistor T1 entfernt.  Die Anschlussdrähte des Batterieclips sind sehr dünn. Sie brechen leicht an der Lötstelle auf der Platine ab, wenn man die Drähte hin und her bewegt. Das ist jedoch im späteren Betrieb, bei einem Batteriewechsel, unvermeidlich. Daher habe ich eine Zugentlastung vorgesehen. Die Zugentlastung entsteht indem jeder der beiden Anschlussdrähte durch zwei Löcher auf der Platine läuft. Die Lötstelle des Anschlussdrahtes liegt damit unverrückbar fest. Das folgende Foto zeigt die Platinenunterseite mit der Verdrahtung.

131020aa-003.jpg

Das Gehäuse:
Als Gehäuse nahm ich eine leere 
Mon Chéri- Verpackung (Inhalt 30 Stück). Der Deckel muss natürlich durch zwei Streifen Tesafilm fixiert werden.  Die Platine wurde mittels vier Schrauben M3 eingebaut. Zwischen dem Gehäuseboden und der Platine kommen je eine Unterlegscheibe und eine Mutter, so dass zwischen dem Gehäuseboden und der Platine ein Abstand entsteht. DSC_7890aDamit die Schraubenköpfe empfindliche Unterlagen nicht verkratzen sind vier Gummifüßchen auf die Gehäuseunterseite geklebt. Der 9V-Block wird durch ein Gummiband auf der Platine gehalten. Die Anschlussdrähte des Ultraschallsensors laufen durch zwei Bohrungen durch die Gehäusewand. Der Ultraschallsensor wird mit einer Lüsterklemme fixiert. Dabei ist darauf zu achten, dass der Sensor fest sitzt. Wackelt er,  gibt es später störende Geräusche im Kopfhörer. Das Bohren der erforderlichen Löcher in den Thermoplasten des Gehäuses erfordert etwas Behutsamkeit. Die Drehzahl des Bohrers sollte sehr langsam sein. Ist sie zu schnell schmilzt der Kunststoff und verklebt den Bohrer, Am besten verwendet man einen Handbohrer ohne elektrischen Antrieb. Außerdem läuft man gerade bei dem großen Loch für das Poti Gefahr, dass der Kunststoff bricht. Mit etwas Sorgfalt und einer Rundfeile, mit der man das, auf 6mm vorgebohrte Loch auf Maß feilt, lässt sich dieses Problem jedoch meistern. Generell gilt: Alle Löcher sind mit einem kleinen Bohrer, z.B. 2mm,  vorzubohren. Die folgenden Fotos geben Auskunft über die Anordnung der Komponenten.

DSC_7889aDSC_7890b.jpg

















Inbetriebnahme:
Vor der Inbetriebnahme bitte zunächst eine gründliche Sichtprüfung der Schaltung vornehmen und die Schaltung gewissenhaft auf Übereinstimmung mit dem Schaltplan prüfen.  Bei der ersten Inbetriebnahme sollte man zunächst den aufgenommen Strom messen. Er muss bei ca. 15 mA liegen. Ist er deutlich höher, so liegt ein Kurzschluss in der Schaltung vor, der natürlich beseitigt werden muss (Sichtprüfung, Messen mit dem Ohmmeter). Als nächstes ist mit dem Trimmpoti P1 die Oszillatorfrequenz auf 38 kHz einzustellen.  Idealerweise mit Hilfe eines Frequenzmessers oder mit einem Oszilloskop. Reibt man nun, bei voll aufgedrehtem Poti, den Daumen und den Zeigefinger vor dem Ultraschallsensor U1 aneinander, so muss im Kopfhörer ein Schaben hörbar sein. Das  Gerät ist nun betriebsbereit.

Anwendungen:
Hier eine kleine Auswahl, ohne Anspruch auf Vollständigkeit:
+ Fledermäuse (in dem Wintermonaten wird man da kaum Glück haben, aber in den Sommermonaten sind sie, nach Einbruch der        Dämmerung, um und in den Bäumen auf der Insektenjagt)
+ wie schon bei der Inbetriebnahme gesagt: Daumen und Zeigfinger aneinander reiben.
+ Ein Stück Papier zwischen Daumen und Zeigefinger durchziehen.
+ Die Kohlensäurebläschen in einem Glas Sprudelwasser (
Siehe auch Hörprobe).  Ja! Geht auch mit Sekt oder Bier :)
+ Schaltnetzteile und Energiesparlampen
+ die Zeilentrafos alter Röhrenfernseher sind im Ultraschallbereich hörbar
+ ganz alte Ultraschallfernbedienungen.
+ Ultraschallabstandwarngeräte (z.B. an Autos. Siehe auch Hörprobe)
+ Ultraschallentfernungsmesser

Hörprobe:
IMG_1654 IMG_1671.jpg

Schlussbetrachtung:
Obwohl das Gerät nur eine Vorverstärkerstufe hat, ist es doch erstaunlich empfindlich. Ein aktives Abstandwarngerät wird von dem US-Detektor noch in 30m Entfernung gehört. Die Schaltung ist unempfindlich gegen wilde Schwingungen und daher recht nachbausicher. Auf ein Poti zum Einstellen der Oszillatorfrequenz wurde bewusst verzichtet, weil der Ultraschallsensor nur eine Bandbreite von 2 kHZ aufweist. Ultraschallmikrofone mit einer höheren Bandbreite sind nicht leicht zu beschaffen und auch sehr teuer. Sie kommen für den Bastler daher kaum in Frage. Die Oszillatorfrequenz wird daher einmalig mit dem Trimmer P1 eingestellt.

Links:
{1]  Franzis-Verlag
[2]  Schulbiologiezentrum Hannover



zurueck