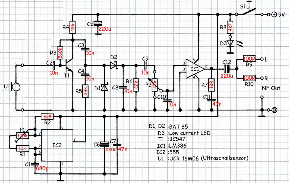
131020aa-005