Pico C mit Abschaltautomatik und Spannungsüberwachung

DSC_7539.jpg
Bild1: Die fertige Schaltung in einer Sortimentbox eingebaut

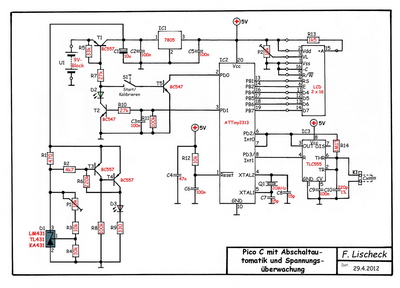
Kleine Kapazitäten im pF - Bereich messen, das ist alles andere als trivial. Nur wenige Digitalmultimeter können das und auch der Transistortester von Markus Frejek muss bei kleinen pF - Kapazitäten passen. Die Zeitschrift Elektor hat in dem Heft April 2011 eine Schaltung veröffentlicht, die genau dies kann. Den Pico C von Vladimir Mitrovik. Den Artikel findet man unter [1]. Ich habe nun diese Schaltung für meine Bedürfnisse angepasst. Da ist zum einen die Abschaltautomatik, wie sie Markus Frejek in seinem Transistortester [2] verwendet. Weiterhin verwende ich statt einer 9V-Batterie einen 9V-Akku. Da wäre jedoch eine Spannungsüberwachung hilfreich, um eine versehentliche Tiefentladung des Akkus zu verhindern. Auch dazu gibt es eine Lösung. Die Batterie-Leer-Anzeige von Wolfgang Fritz [3] aus der Zeitschrift Elektor, Heft Juli/August 2011. Alle drei Komponenten zusammengebracht ergeben einen Pico C mit Abschaltautomatik und Spannungsüberwachung. Natürlich böte es sich an, die Batterie-Leer-Anzeige in den Tiny2313 zu programmieren. Jedoch ist dieser schon bis an die Grenzen mit Programmcode voll gestopft. Selbst ein rigoroses Zusammenstreichen von Anzeigetexten schafft nur wenig Platz. Also muss eine konventionelle Hardwarelösung her, will man nicht auf einen größeren Mikrocontroller120429aa-007a zurückgreifen. Nebestehend der erweiterte Schaltplan. Ganz ohne Änderung der Software geht es jedoch nicht. Die geänderte Firmware steht hier zum Download bereit. Die Spannungsversorgung wird über den Transistor T1 geschaltet. Im Grundzustand sperrt dieser Transistor. Es fließt hier nur noch ein nicht mehr messbarer Ruhestrom. Das Gerät schaltet man durch Betätigen von Taster S1 ein. T1 wird über R7, S1, Basis-Emitter-Strecke von T5 leitend und der ATTiny2313  bekommt Strom. Der ATTiny2313 schaltet nun einen High Pegel auf PD1. Damit steuert T2 durch und die Schaltung geht in die Selbsthaltung. Weitere Betätigungen des Tasters S1 registriert der Tiny2313 durch einen Low-Pegel an PD0 und geht bei einer  längeren Betätigung, wie gewohnt, in die Kalibrierung. Die LED D2 dient nur der Anhebung des Spannungspotenzials für T5. Genauso gut könnte man zwei Siliziumdioden in Reihe schalten.  Das Programm läuft in einer Endlosschleife, in der die Anzeige jede Sekunde aktualisiert wird. Hier habe ich einen Counter als  Byte-Variable eingefügt. Hat dieser 15 Durchläufe (gleich 15 Sekunden) gezählt, schaltet das Programm den Port PD1 auf Low-Pegel. Der Transistor T2 sperrt und damit ebenso der Transistor T1. Das Gerät hat sich damit abgeschaltet. Das Kernstück der Spannungsüberwachung ist die einstellbare Z-Diode D1 als Spannungsreferenz. Mit dem Trimmpoti P1 stellt man deren „Zenerspannung“ und damit die Schaltschwelle von T3/T4 ein. Die Kapazitätsmessung erfolgt mittelbar durch die sich einstellende Frequenz an dem TLC555, welche sich durch die Kapazitäten von C10 und der zu messenden Kapazität Cx ergibt. Diese Frequenz, bzw. Periodendauer misst der ATTiny 2313 und zeigt die daraus errechnete Kapazität auf dem LCD-Display an. Es sei noch erwähnt, dass die Kondensatoren C10 und der Eichkondensator 1 nF eine Toleranz von 1% haben müssen. Gleiches gilt für den Widerstand R14. Nähere Einzelheiten sind in dem Elektor-Artikel nachzulesen. 

Die Schaltung wurde von mir auf einer Lochstreifenrasterplatine im Europakartenformat aufgebaut. Hier das Layout. Dabei sind die 120429ab-006a.jpgLeiterbahnen rot, Drahtbrücken und Verbindungen auf der Bestückungsseite grün dargestellt. Der Abstand zwischen dem TLC555 und dem Prüfsockel wurden so kurz als möglich gehalten um parasitäre Kapazitäten zu vermeiden. Da der Quarz mit den darunter liegenden Drahtbrücken unerwünschten Kontakt bekommen könnte, wurde als Isolierung ein Stückchen Papier vorgesehen Als Gehäuse kam eine Sortimentbox mit Klarsichtdeckel zum Einsatz (Conrad Art-Nu.: 800000). Sollte Sie das oberige Foto des Pico C an meinen Aufbau des Transistortesters von Markus Frejek erinnern, so ist das kein Zufall. Es ist das gleiche Gehäuse! Daher schenke ich mir eine nähere Beschreibung, die Sie in dem vorherigen Artikel nachlesen können.   

Inbetriebnahme:

Verwenden Sie für den ersten Test zunächst keinen Akku sondern eine Batterie, denn falls Sie einen Kurzschluss auf Ihrer Platine haben, kann die geballte Stromstärke von einigen Ampere, die ein Akku liefern kann, gewaltigen Schaden anrichten. Messen Sie sicherheitshalber erst einmal den Strom, der in Ihre Schaltung fließt. Er sollte in einem Bereich von 20 – 30 mA liegen. Zur weiteren Inbetriebnahme schließen Sie zunächst eine einstellbare Spannungsquelle über Batterieclips an den Batteriesockel an. Dabei sind dann natürlich die Farben der Anschlussdrähte vertauscht (Rot ist Minus und schwarz ist Plus). Als einstellbare Spannungsquelle kann man einen einstellbaren Spannungsregler, wie zum Beispiel den LM317, verwenden. Diesen stellt man auf die Entladeschlußspannung von 7V ein. Nach Betätigung von S1 verstellen Sie dann das Trimmpoti P1 bis die LED D3 ausgeht. Anschließend drehen Sie das Poti vorsichtig in Gegenrichtung, bis D3 gerade angeht.  Leuchtet D3 im späteren Betrieb nach dem Einschalten dauerhaft auf, ist die Akku/Batteriespannung auf 7V oder weniger abgesunken und es wird Zeit den 9V-Akku zu laden, bzw. eine frische Batterie einzulegen. Ist  soweit alles in Ordnung können Sie  den 9V-Akku einlegen. Starten Sie das Programm, indem  Sie den Taster S1 betätigen.  Das Programm geht nun in die Kalibrierung. Dazu benötigen Sie einen Kondensator 1nF, 1%. Folgen Sie den Anweisungen des Programms. Die Schaltung ist nun abgeglichen und kann benutzt werden.

Softwaredownload

Links:
[1] http://www.elektor.de/jahrgang/2011/april/pico-c.1743461.lynkx
[2] http://www.mikrocontroller.net/articles/AVR-Transistortester
[3] http://www.elektor.de/jahrgang/2011/juli-047-august/batterie-leer-anzeige.1855575.lynkx


zurueck.gif