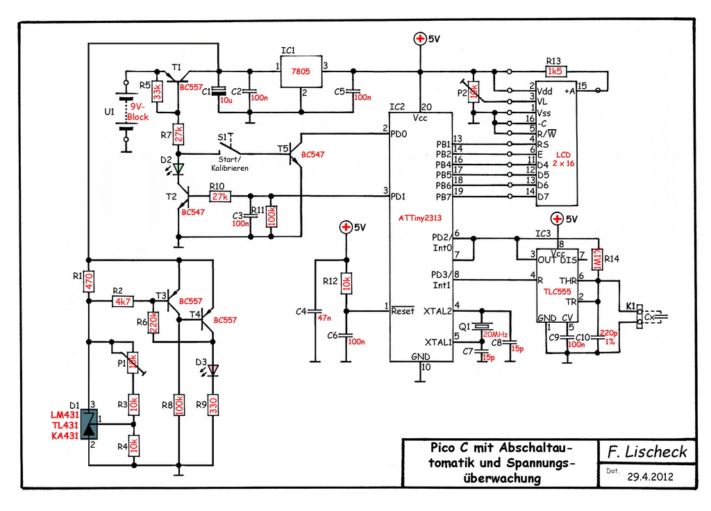
120429aa-007